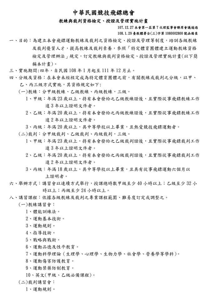
中華民國競技飛鏢總會為建立飛鏢運動教練及裁判之資格檢定、授證及管理等制度,
培訓各級教練及裁判優質人才,提高教練及裁判素養,
參照教育部頒佈之「特定體育團體建立運動教練資格檢定及管理辦法」規定,
訂定「教練與裁判資格檢定、授證及管理實施計畫」。
實施期間自民國108年1月起至111年12月止。
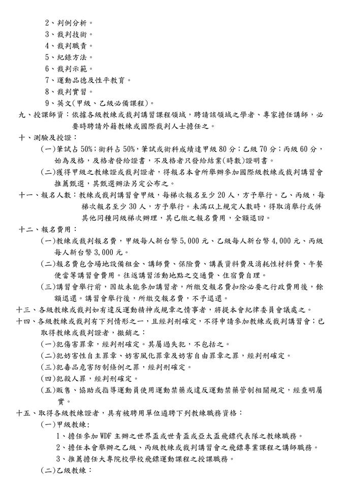
競技鏢總在四年期間,
若獲得體育署核定成為特定體育團體時,
則已取得教練或裁判之甲、乙、丙三級證照者,
將可依本計畫規定申請變更為A、B、C證照。




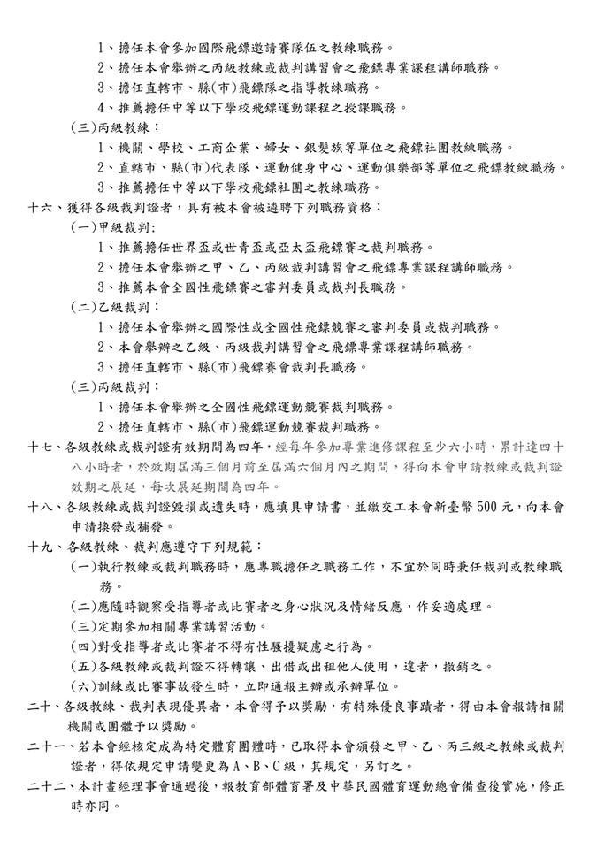
中華民國競技飛鏢總會為建立飛鏢運動教練及裁判之資格檢定、授證及管理等制度,
培訓各級教練及裁判優質人才,提高教練及裁判素養,
參照教育部頒佈之「特定體育團體建立運動教練資格檢定及管理辦法」規定,
訂定「教練與裁判資格檢定、授證及管理實施計畫」。
實施期間自民國108年1月起至111年12月止。
競技鏢總在四年期間,
若獲得體育署核定成為特定體育團體時,
則已取得教練或裁判之甲、乙、丙三級證照者,
將可依本計畫規定申請變更為A、B、C證照。



